7*24小时服务热线:
0571-88260340
选视频会议终端这事儿,说简单也简单,说复杂也复杂。简单是因为就两台设备对比,复杂是因为这俩设备定位完全不同,一个走"专业路线",一个走"性价比路线"。今天咱们就掰扯清楚,到底哪个更适合你的会议室。

先看"硬件底子":差距在哪儿?
维海德CX200-C的配置明显更"豪横":
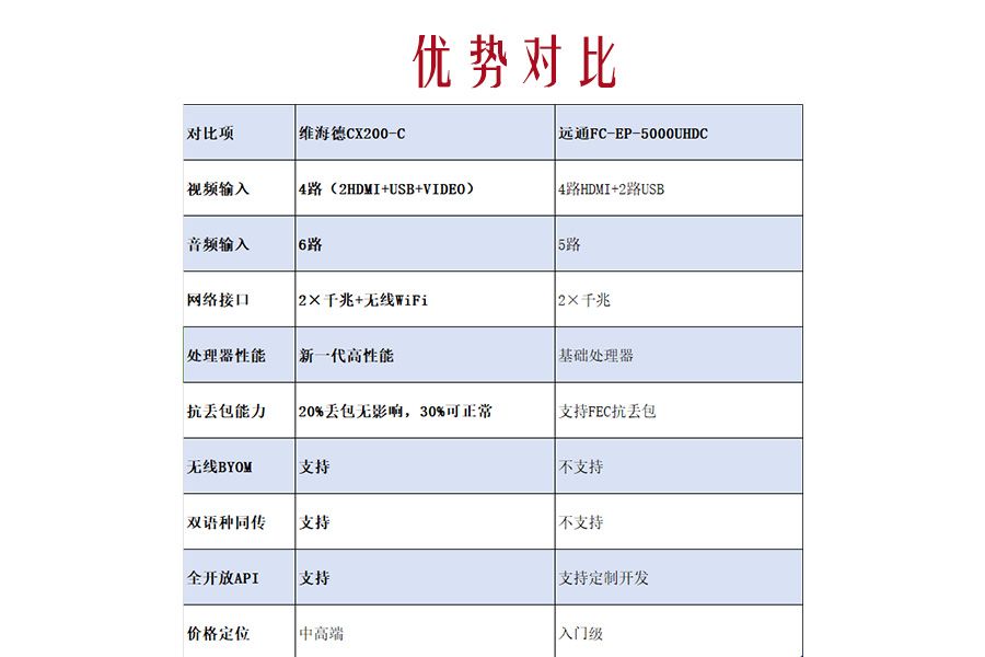
视频输入:4路输入(2×HDMI+USB+VIDEO)
视频输出:2路HDMI输出
音频输入:6路输入(3.5mm+卡侬+RJ45+USB+HDMI+DMC)
音频输出:4路输出(3.5mm+2×HDMI+USB)
网络接口:2×千兆网口+无线WiFi
处理器:新一代高性能处理器
远通FC-EP-5000UHDC走的是"够用就行"路线:
视频输入:4路HDMI+2路USB
视频输出:2路HDMI输出
音频输入:5路输入(卡侬+3.5mm+2×RCA+HDMI+2×USB)
音频输出:4路输出(卡侬+2×RCA+HDMI)
网络接口:2×千兆网口
处理器:基础处理器
一句话总结:维海德在接口多样性、网络配置、处理器性能上全面领先,但价格也贵不少。
作为视频会议终端厂家,我们致力于提供更多音视频会议解决方案。
7x24小时服务热线:0571-88260340